学校主页
教学与科研办公室
当前位置: 网站首页 >> 管理部门 >> 教学与科研办公室 >> 正文   
最新!2023考研复试分数线这些大学定了
发布人:    发布时间:2023-03-12    【打印此页】

2023考研国家线公布后多所自主划线高校也将陆续公布复试线小编汇总了最新已公布复试分数线的院校一起来看看!

01

清华大学

02

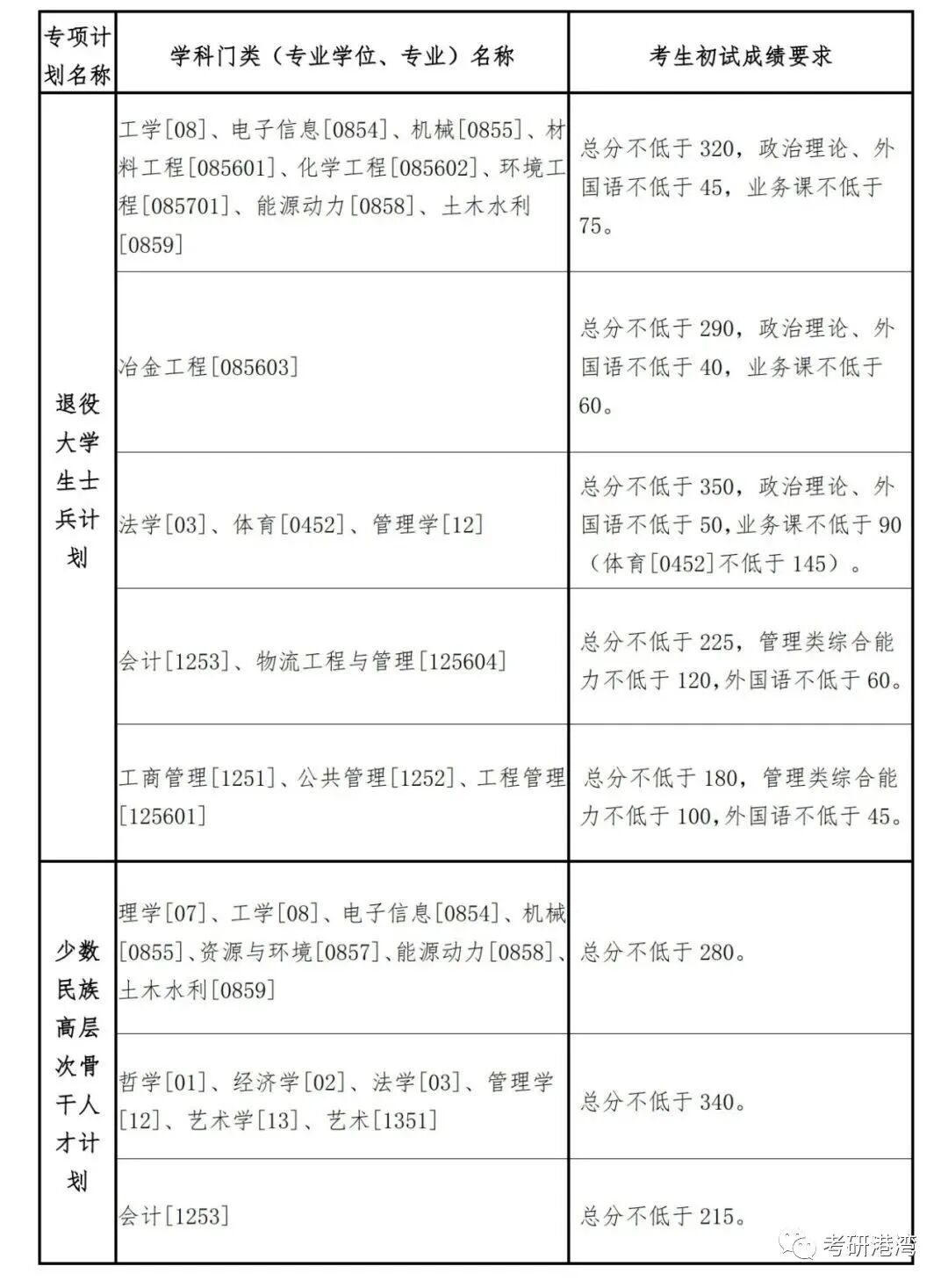
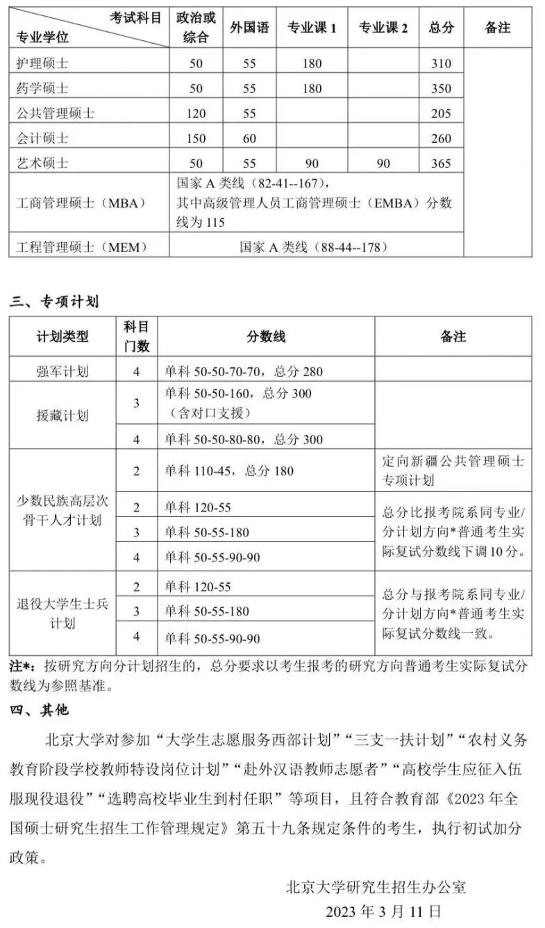
北京大学

03

华南理工大学

一、全国统考(一)学术学位(二)专业学位

、单独考试

初试总分不低于300分,英语、政治单科不低于40分,业务课一、业务课二单科不低于70分。

04

浙江大学

一、学术学位

二、专业学位

注:工商管理[1251]、公共管理[1252]、会计[1253]、工程管理[125601]、工业工程与管理[125603]和物流工程与管理[125604]第一门考试科目为管理类综合能力。

三、上述两表所列分数线(管理类联考除外)满足以下情况视同上线:

若单科低1分,总分相应高20分及以上;单科低2分,总分高25分及以上;以此类推,单科每低1分,总分相应再提高5分,但单科不得低于基本要求5分以上且不得低于报考专业国家A类线单科基本要求,且仅限1门单科。适用该政策上线的考生,总分相应扣减后(扣减20分、25分,依次类推)计算各项排名。以下各类考生(第四条-十二条)不适用本条政策。

05

中山大学

06

北京国家会计学院

07

上海科技大学

08

同济大学

09

吉林大学

一、学术学位类二、专业学位类

10

南开大学

11

中国气象科学研究院

12

西北工业大学

一、学术学位类

二、专业学位类

三、专项计划

13

上海交通大学

14

上海电力大学

15

厦门大学

16

上海工程技术大学

17

东北大学

一、学术学位

二、专业学位

三、专项计划

四、单独考试

除以上公布复试分数线的院校外这些院校也即将公布复试时间↓↓↓

01

中国农业大学

中国农业大学复试工作预计3月中下旬进行,具体复试时间、地点及要求等由各招生学院安排,请考生留意各学院相关通知。

02

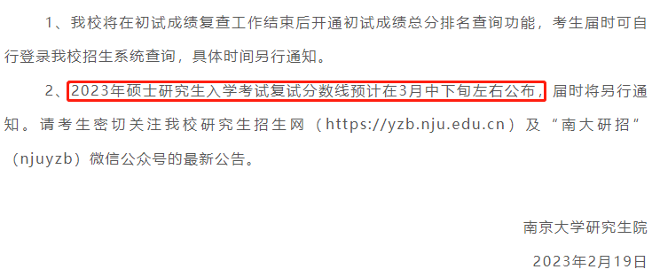
南京大学

2023年硕士研究生入学考试复试分数线预计在3月中下旬左右公布,届时将另行通知。请考生密切关注学校研究生招生网(https://yzb.nju.edu.cn)及“南大研招”(njuyzb)微信公众号的最新公告。

03

哈尔滨工业大学

哈尔滨工业大学预计将于2023年3月中旬左右公布复试基本线,复试时间、复试形式、复试要求等相关信息另行通知,请考生密切关注学校研究生招生网发布的相关信息。

04

东南大学

东南大学2023年硕士研究生复试基本线和相关工作安排预计将于3月中下旬陆续公布,请考生关注东南大学研究生招生网站后续发布的相关通知公告。

05

西安交通大学

西安交通大学复试基本分数线预计于3月中旬公布,学校将根据上级主管部门的要求,做好2023年硕士研究生招生复试组织工作。请广大考生安心进行复试准备,并随时关注西安交通大学研究生招生信息网(http://yz.xjtu.edu.cn)、“西交研招”微信公众号及所报考学院网站发布的复试时间、复试要求等相关信息。

06

西安财经大学

学校一志愿考生复试工作一般会在国家线公布后的1-2周内进行,具体时间、形式和要求请广大考生密切关注西安财经大学研究生招生信息网发布的相关信息。

07

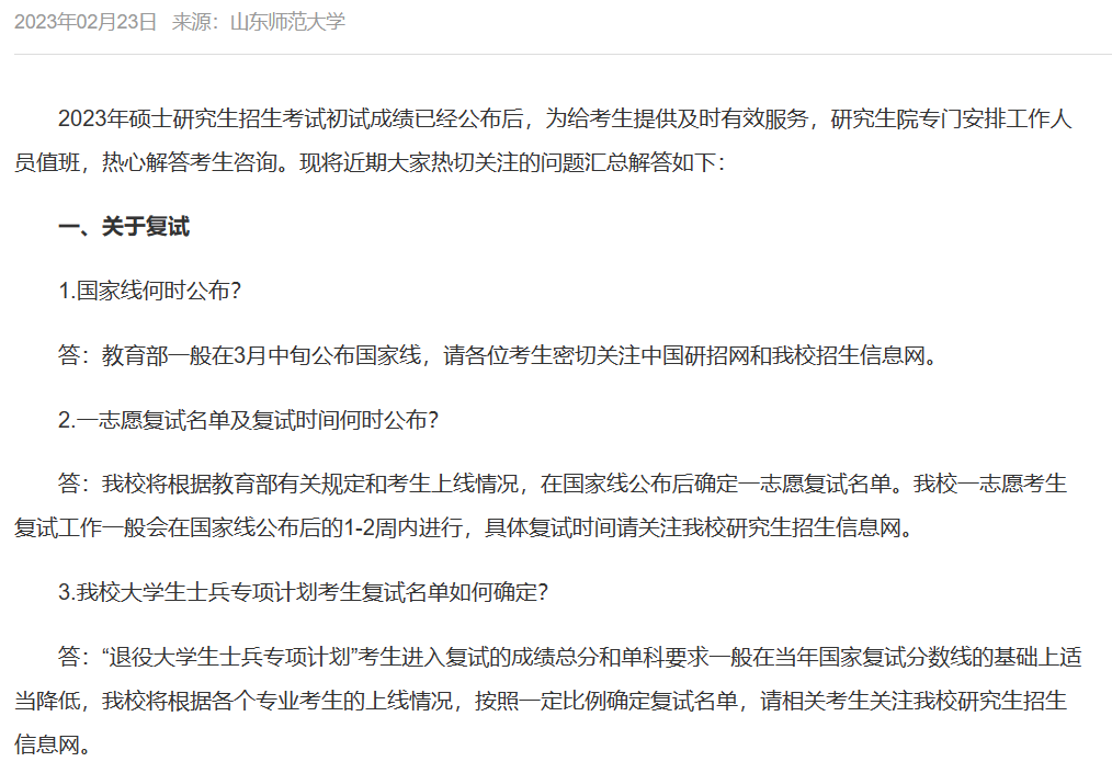
山东师范大学

山东师范大学一志愿考生工作一般会在国家线公布后的1-2周内进行。

以上是已经明确复试时间的院校仅供大家参考大部分院校复试时间都在三月中旬考研复试时间近了

考生该怎么准备↓↓↓

延伸阅读此前,教育部部署2023年全国硕士研究生招生复试录取工作同时发布《2023年全国硕士研究生招生考试考生进入复试的初试成绩基本要求》(国家分数线)一起来看!

调剂服务系统

将于4月6日开通

近日,教育部部署2023年全国硕士研究生招生复试录取工作,要求各地各招生单位以习近平新时代中国特色社会主义思想为指导,深入贯彻党的二十大精神,全面落实党的教育方针,坚持综合评价、择优录取,严格规范执行招生政策,切实做好2023年硕士研究生招生复试录取各项工作,确保公平公正。

教育部同时发布《2023年全国硕士研究生招生考试考生进入复试的初试成绩基本要求》(国家分数线)。根据《2023年全国硕士研究生招生工作管理规定》,各招生单位将在国家分数线的基础上,自主确定并公布本单位考生进入复试的初试成绩要求及其他学术要求。

2023年全国硕士研究生招生“网上调剂意向采集系统”将于3月31日开通,“调剂服务系统”将于4月6日开通。请有调剂意愿的考生密切关注“中国研究生招生信息网”(网址:https://yz.chsi.com.cn/;微信公众号:chsiyz),届时登录调剂系统和招生单位网站,查询招生单位调剂相关信息,按要求填报调剂志愿。

小理祝大家复试顺利,成功上岸!

今日视频号推荐【往期回顾】

嗨!一封春日来信请接收

最美“校花”评选,赶快投上宝贵一票!

HPU毕业生,档案咋办?最新安排……

党委宣传部融媒体中心

统筹:茹 艳监制:刘春德责编:鲁小茜助编:宋艺芳 张聪慧来源:河南高教,及综合各高校官微(声明:“河南理工大学”微信公众号转载此内容是出于传递更多信息之目的。若有来源标注错误或侵犯了您的合法权益,请及时与我们联系,我们将及时更正、删除或依法处理。 )

后台回复关键词即可获取校历丨一卡通丨人才招聘丨转专业丨空闲教室复试加油!

上一条:河南理工大学2023年硕士研究生招生咨询方式汇总 下一条:国家线发布!考研复试攻略来了~

河南理工大学 中国 河南焦作 高新区 世纪路2001号 [454000]
版权所有 ? 2023 河南理工大学工商管理学院 办公邮箱:gsxy@hpu.edu.cn 联系电话: